1. 서 론
1990년대 초 유럽에서는 PIANC를 중심으로 부분안전계수법에 의한 방파제 설계법을 제시한 바 있다(PIANC, 1992). 2000년대 이후 미국, 일본, 중국 등에서도 항만구조물 설계기준이 한계상태설계법으로 전환되기에 이르렀다(US army, 2006; 일본항만협회, 2007). 우리나라에서도 2011년 이후 항만구조물 신뢰성설계법에 대한 연구가 본격화되어 설계기준의 부록에 일부 내용을 수록한 바 있다(국토해양부, 2011; 해양수산부, 2014).
세계 각국의 항만구조물 한계상태 설계기준 도입이 본격 추진되어 한계상태기반 설계법이 주류를 이루게 되었지만 아직까지 개별 설계변수의 확률분포가 규명되지 않았고 설계의 간편화가 요구됨에 따라 부분안전계수법이 아닌 하중저항계수법 도입사례가 보고되고 있다(일본항만협회, 2018). 따라서 본 연구에서는 한계상태설계법을 도입함에 있어서 개별 확률변수의 안전계수를 사용하지 않고 단순하게 하중과 저항에만 안전계수를 도입하는 하중저항계수법을 개발하고자 한다. 현재까지 규명된 확률변수의 변동성을 최대한 활용하여 목표수준에 따른 하중계수와 저항계수를 도출하고자 한다.
우선, 결정론적 설계법으로 설계된 기존 항만 방파제 설계자료를 이용하여 신뢰성해석을 수행하였다. 이 때 구한 확률변수의 민감도를 이용하여 목표신뢰도 수준에 따른 부분안전계수를 산정하였다. 산정된 부분안전계수를 이용하여 저항계수와 하중계수를 구하게 된다. 방파제마다 설계조건이 다르므로 이 때 구한 하중 및 저항계수는 서로 다른 값을 가지게 된다. 설계기준으로 사용하기 위해서는 표준화된 계수가 필요하므로 최적화 과정을 통해 단일 값을 제시한다. 최종적으로 구한 하중 저항계수를 적용하여 재설계한 방파제의 신뢰도수준이 목표수준을 만족하는지도 검증하였다. 도출된 하중저항계수는 목표신뢰도수준에 종속적인 값이므로 설계기준을 도출하기 위해서는 최종 확정된 목표신뢰도지수를 이용하여 그 값을 제시해야 한다. 그러나, 본 연구에서는 그 값을 확정하지 않고 목표신뢰도지수에 따른 여러 결과를 제시하였다. 수치해석에 사용한 무공케이슨식 방파제는 서해, 남해 및 동해에서 각각 5개~6개의 샘플링을 하여 총 16개의 사례를 분석에 활용하였다.
2. 하중저항계수 결정방법
하중저항계수 보정을 위한 절차를 Fig. 1에 제시하였다. 우선, 전국 주요 항만의 방파제 설계자료를 수집한다. 서해, 남해 및 동해의 특성을 모두 포함할 수 있도록 고르게 방파제를 선정한다. 최종 결과의 대표성을 위해서는 되로록 다양한 방파제를 이용하는 것이 바람직하나 가용한 설계자료의 한계가 있을 수 있으므로 최대한 다양하며 그 수량 또한 많이 확보하는 것이 좋을 것이다.
개별 방파제에 대하여 신뢰성해석을 수행하여 민감도(영향계수)를 확보하고 사전에 설정한 목표신뢰도지수(βT)를 이용하여 하중저항계수를 계산한다. 여기서 구한 하중저항계수는 방파제 마다 각기 다른 값을 가진다. 그러므로 단일의 하중저항계수를 결정해야 하며 이 과정을 하중저항계수 최적화라 한다. 최적화를 통해 얻은 하중저항계수를 이용하여 기존의 방파제를 재설계 한다. 재설계한 방파제는 당초 목표로 한 신뢰도지수를 만족시키는지 확인하기 위하여 신뢰성해석을 수행한다. 이때 개별 방파제의 신뢰도지수(βi)가 목표신뢰도지수(βT)보다 크면 하중저항계수 결정을 종료하며 그렇지 않으면 최적화과정을 반복하여 조건(βi > βT)을 만족할 때까지 반복한다.
3. 방파제 신뢰성해석
3.1 파괴모드 및 한계상태함수
무공케이슨식 방파제의 파력에 대한 파괴모드는 활동, 전도, 편심경사하중에 의한 지지력 등이다. 본 연구는 이 중에서 지반과 관련되지 않은 구조적 관점의 파괴모드만을 대상으로 하였다. 활동 및 전도 파괴모드에 대한 한계상태식을 식(1) 및 (2)와 같이 정의하였다.
여기서 fc, Wi, B, U 및 P는 각각 제체와 마운드 사이의 마찰계수, 제체 중량, 부력, 양력 및 파력이며 xi와 yi는 전도시 방파제의 회전 중심에서 하중까지의 수평 및 연직거리를 의미한다. 파력과 양력은 설계시 같은 위상으로 가정하므로 두 값은 동시에 최대값을 가진다. 따라서, 신뢰성해석 과정에서 위상차이가 발생하지 않도록 보장하기 위해서는 새로운 독립매개변수 G를 도입하고 파력과 양력을 이 변수에 종속적인 변수로 다음과 같이 사용하는 것이 합리적이다.
여기서, P0와 Uo는 파력 및 양력의 설계 값이며 확률변수 G는 고다 파압식이 가지는 불확실성을 나타낸다. 한편 제체에 작용하는 부력은 조위(WL)를 이용하여 다음과 같이 나타낼 수 있다.
식에서 rw, h, b, vf는 각각 해수 단위중량, 케이슨 바닥까지의 수심, 케이슨 폭, 앞·뒤굽 체적이다. 여기에서 조위(WL)만이 확률변수이고 나머지는 상수로 취급한다.
3.2 신뢰성해석
방파제는 서해 5개, 남해 5개 및 동해 6개 등 총 16개를 대상으로 하였다. 각 방파제의 설계값과 결정론적 설계시 활동 안전율을 Table 1에 나타내었다. 표에 제시하지 않은 해수 단위중량은 10.3 kN, 마찰계수는 0.6이다. 안전율은 주로 서해안 방파제에서 높게 나타나고 있다.
신뢰성해석에 사용한 확률변수의 편이계수와 변동계수(COV)는 Table 2와 같다(일본항만협회, 2007; US Army, 2006). 다만, 조위의 변동계수는 서해, 남해 및 동해에 대하여 천문조 및 기상조의 기여도와 불확실성에 의하여 0.05~0.20까지 다르게 적용하였다(김동현, 2019). Level II 해석방법인 First Order Reliability Method(FORM)를 이용한 신뢰성해석 결과 신뢰도지수와 민감도계수(영향계수)는 각각 Fig. 2 및 3과 같다. 확률변수별 민감도계수는 마찰계수, 고다식의 변동성, 조위 등이 크게 나타났다. 모든 경우에 마찰계수가 파괴확률을 지배하는 것으로 판단할 수 있으며 마찰계수의 민감도가 상대적으로 작아지는 경우에 고다식의 변동성을 나타내는 변수(G)의 민감도가 커짐을 알 수 있다. G의 변동성이 작아지는 방파제에서는 상대적으로 조위 민감도가 크게 발생하였다. 민감도의 고저에 대해서는 각각의 방파제가 가진 개별성을 보이는 것으로 이것을 일반화해서 설명할 수는 없다.
4. 하중저항계수 보정
여기서, γX는 확률변수 X의 부분안전계수로서 목표신뢰도지수를 이용하여 다음식으로 구한다.
여기서, αX, σX, μX 및 Xk는 각각 설계변수 X의 민감도, 표준편차, 평균 및 특성값이다. 16개 방파제에 대하여 부분안전계수를 하중저항계수로 변환한 결과는 Fig. 4와 같다.
저항계수는 1보다 작고 하중계수는 1보다 큰 것이 일반적이지만 Table 2의 고다식 변수(G)의 bias 값이 0.74로 1보다 현저히 작기 때문에 식 (8)을 이용한 파력의 부분안전계수가 1보다 작고, 결과적으로 하중계수가 1보다 작게 된다. 하중계수와 저항계수를 표준화된 설계기준으로 제시하기 위해서는 서로 다른 계수를 대표하는 최적화된 하나의 계수를 제시할 필요가 있다. 이를 위해 식 (9)의 최적화를 수행한다(국토해양부, 2011).
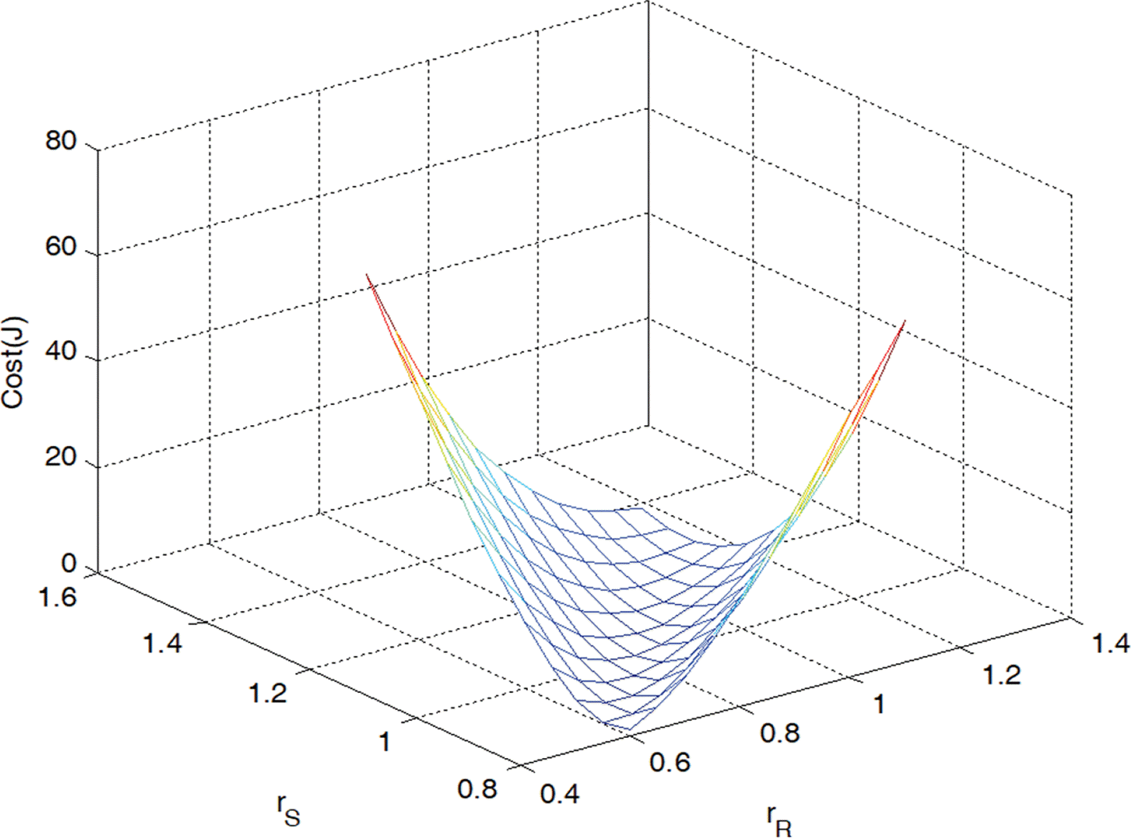
식에서 Wβ와 Wγ는 각각 신뢰도지수와 하중저항계수의 가중치이다. 두 가중치를 모두 1.0으로 사용하여 가격함수의 크기를 하중저항계수 평면상에 나타내면 Fig. 5와 같다. 가격함수가 최소인 하중계수, 저항계수가 하나가 아닌 무수히 많은 해의 집합으로 존재한다. 다만 이 값들은 일정한 비례관계가 성립하는데 하중계수와 저항계수는 절대적인 값보다는 상대적인 크기가 의미가 있기 때문이다. 즉, 위 최적화 문제는 여러 개의 해를 갖는 부정방정식(indeterminate equation)이다. 하나의 해를 결정하기 위해서는 저항계수를 임의로 결정한 후 하중계수를 찾아야 한다. 이를 위해 최적화문제는 식 (10a)와 (10b)로 단순화된다.
βT가 2.4일 때 저항계수를 0.9로 고정시킨 후 구한 가격함수의 변화를 Fig. 6에 제시하였다. 식 (10b)의 제약조건을 적용하기 전 최적의 하중계수는 1.09로 확인되었다. 그러나 이 값은 제약 조건을 위배한다. 따라서, 제약조건을 만족시키는 최적값은 1.14로 확인된다. 제약조건 적용 전 후의 신뢰도지수를 Fig. 7에서 보여준다. 제약조건 적용 전(하중계수 1.09)에는 신뢰도지수가 2.4보다 작았으나 제약조건 적용 후(하중계수 1.14) 모든 신뢰도지수가 2.4보다 크게 평가되었다.
Fig. 7에서 제약조건 적용 전후의 신뢰도지수가 매우 큰 차이를 보이고 있다. 하중계수를 저항계수로 나눈 값이 제약조건 적용 전후로 1.211에서 1.267로 바뀌는 과정에서 특정 변수의 값이 아닌 모든 변수에 안전여유를 두는 효과가 있기 때문에 신뢰도지수에 큰 차이를 보이는 것으로 이해할 수 있다.
Table 3은 목표신뢰도지수를 변화시키면서 최적화한 저항계수와 하중계수를 보여준다. 하중계수를 저항계수로 나눈 값은 결정론적 설계법에서 안전율과 동일한 물리적 의미를 가진다. 16개 방파제를 통해 보정한 하중 및 저항계수를 도입한 결과 목표신뢰도지수에 따른 안전율 수준이라고 볼 수 있다. 현행 설계법의 안전율 1.2의 수준을 비교하면 활동의 경우 목표신뢰도지수는 2.2에 해당하고 전도의 경우 2.2보다 미소하게 작은 것을 확인할 수 있다. 안전율 설계법에서는 신뢰도수준을 보장할 수 없었으나 적절한 목표신뢰도지수를 결정하여 하중저항계수설계법을 도입한다면 설계의 신뢰도수준을 목표값 이상으로 확보할 수 있는 설계법이 확립될 것이다.
5. 결 론
전국 해안별로 고르게 선정한 무공케이슨 방파제 16개의 설계값을 이용하여 한계상태설계를 위한 하중저항계수를 계산하고 목표신뢰도수준을 만족하도록 보정하였다. 설계기준으로 제시하기 위하여 각 방파제별로 도출된 하중, 저항계수를 단일의 값으로 제시하기 위해 최적화기법을 적용하였다. 최적의 하중, 저항계수를 도출한 이후에는 사용한 모든 방파제가 목표신뢰도수준을 만족하도록 제약조건을 적용하여 계수를 조정하였다. 도출된 하중, 저항계수를 수치해석에 적용한 결과 목표신뢰도수준을 모두 만족하는 것으로 확인하였다. 최대한 많은 방파제를 사용하는 것이 결과의 객관성을 담보하는 것이지만 본 연구에서는 가용한 최대의 설계사례를 선정하려고 하였다. 사용한 방파제 샘플이 16개로 한정되었기 때문에 숫자적 한계가 있고 또한 향후 건설할 방파제는 원천적으로 고려할 수 없는 제한사항이 있으므로 목표신뢰도지수를 정함에 있어 일정한 안전여유를 확보하여 숫자적 제한 사항을 극복하는 것이 필요하다.

